15032673309 / 0311-87828105
首页
关于我们
公司简介
公司资质
企业团队
文化价值观
检测服务
检测项目
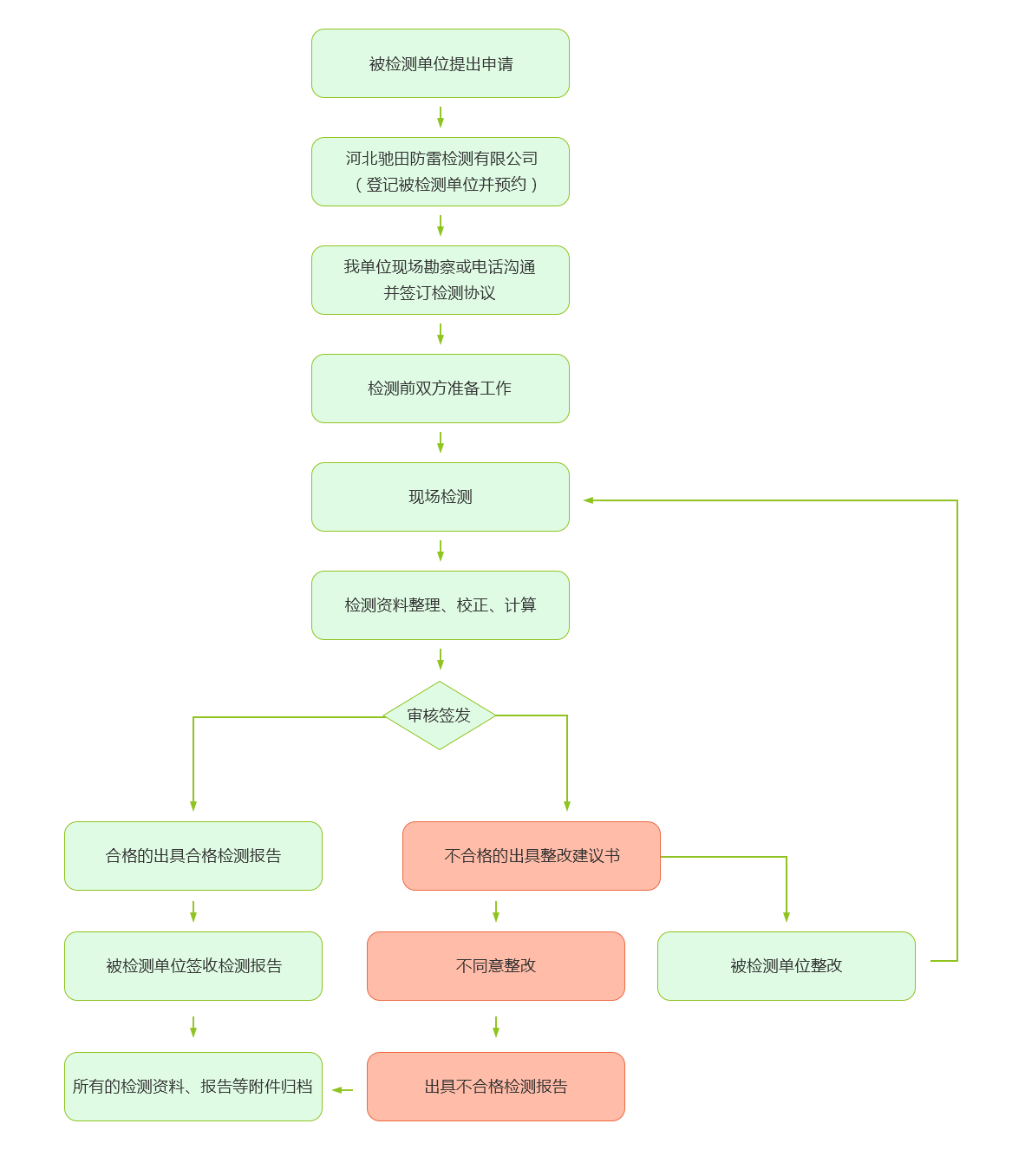
检测流程
案例展示
检测设备
服务优势
服务领域
服务实力
服务流程
服务承诺
战略优势
市场合作
新闻中心
行业要闻
法律法规
防雷科普
驰田足迹
通知公告
办事指南
人力资源
企业招聘
人才发展
办公环境
员工活动
联系我们
检测服务
检测流程
检测项目
检测流程
案例展示
检测设备
检测流程