15032673309 / 0311-87828105

服务优势 服务流程

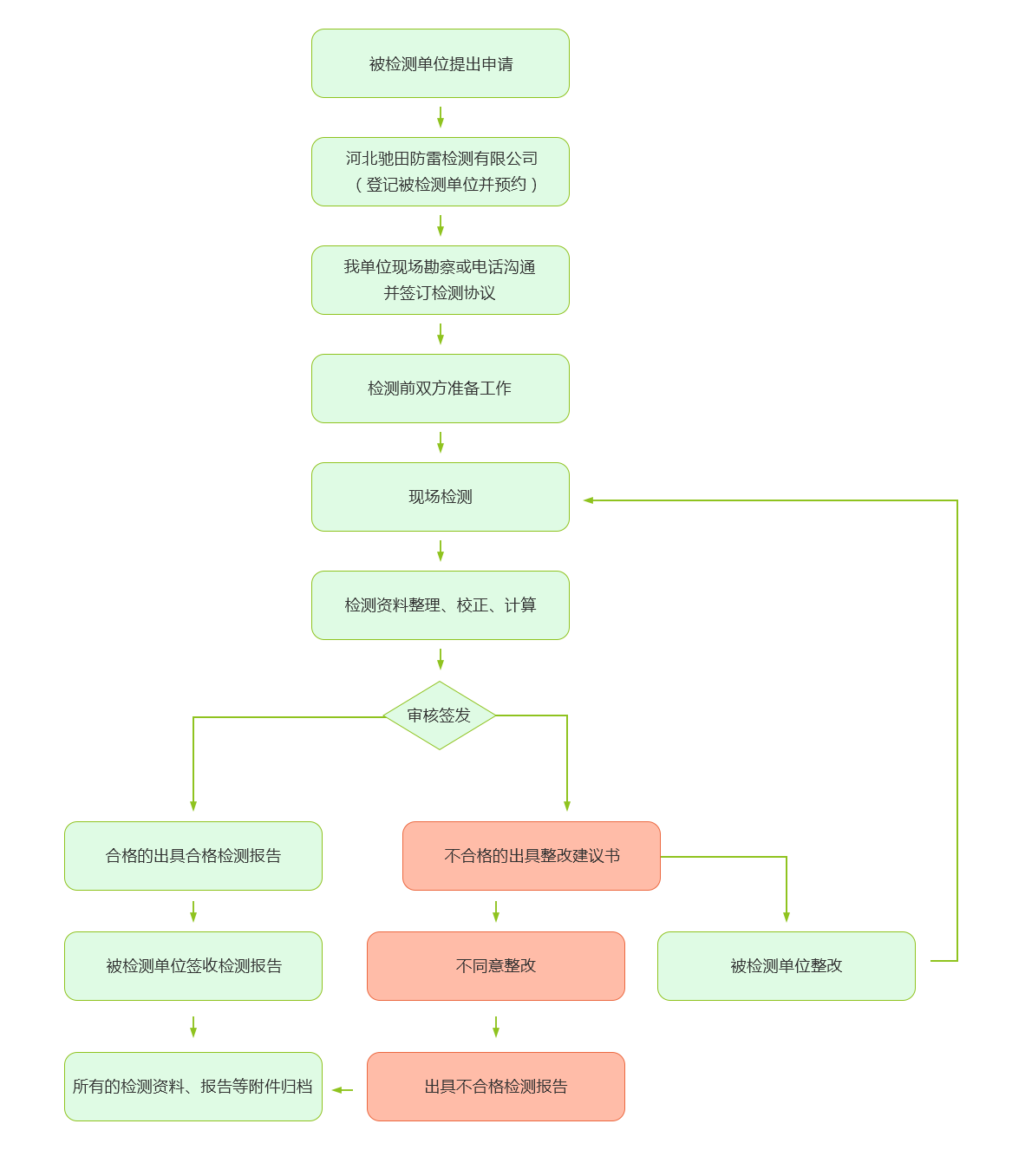
服务流程

公司的业务范围主要是接闪器、引下线、接地装置、雷击电磁脉冲屏蔽、等电位连接、电涌保护器等防雷装置检测和防雷技术咨询服务,消防检测咨询服务,服务流程如下。

服务流程.png